中国渎职调查报
您当前所在位 首页 > 今日要闻

涉嫌不正当竞争,抖音世界杯4K直播被法院要求下线

发布者: 日期:2024-04-16 点击数:

图片

12月9日,卡塔尔世界杯巴西与克罗地亚之间对决即将开启,而作为国内世界杯转播的量大平台,咪咕将一纸非诉保全审查裁定书递至抖音。

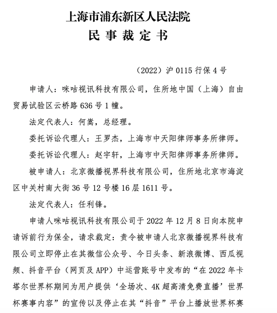
当天,上海市浦东新区人民法院向北京微播视界科技有限公司发出民事裁定书,要求“被申请人北京微播视界科技有限公司立即停止在其微信公众号、今日头条、抖音平台中发布‘在 2022 年卡塔尔世界杯期间为用户提供全场次、4K 超高清免费直播世界杯赛事内容’的相关宣传以及停止在其‘抖音’平台上播放世界杯赛事时使用‘超高清4K’标识。”

据悉,抖音App是北京微播视界科技有限公司运营的产品之一。此前,抖音已获得中央广播电视总台2022卡塔尔世界杯赛事转播授权。

上海市浦东新区人民法院裁定书指出,该案申请人中国移动咪咕公司拥有卡塔尔世界杯赛事的4K、8K 及以上信号和 VR 信号在互联网和电信运营商领域所有渠道的独家权利(除央视外)。裁定书还指出, “抖音的行为可能构成虚假宣传或扰乱市场竞争秩序的行为,损害申请人及消费者的合法权益,存在构成不正当竞争的可能性。”

一位法律界人士对记者表示,该裁定书主要是行为保全,方便之后判决便于执行,但尚无定论构成不正当竞争,虽然该定论可能性很高。

咪咕方面表示,2020年12月25日,申请人与中央广播电视总台总经理室(以下简称央广总台)签署了 《2020 年度冬奥会、世界杯赛事节目版权许可和媒体合作协议》 (以下简称《合作协议》),约定双方在本协议下合作赛事的 4K、 8K 及以上信号和 VR 信号在互联网和电信运营商领域所有渠道除央视外,申请人享有独家权利。许可内容包括但不限于 2022 年卡塔尔世界杯,包括小组赛 48 场、淘汰赛(含决赛)16 场,共计 64 场全部比赛及其他相关活动。

根据《合作协议》,申请人可以与中央电视总台 4K电视频道共同排他播放 4K 格式的世界杯赛事视频,包括被申请人在内的其他主体无权进行宣传、播放 4K 格式的世界杯赛事视频。即使被申请人享有世界杯转播版权,也无权提供和播放 4K 格式及以上视频,更无权宣传吸引用户观看其播放的 4K 格式视频。

但是,咪咕方面称,经调查发现,被申请人在微信公众号、今日头条、新浪微博、抖音平台(网页及 App)通过其运营账号公开宣传被申请人将在世界杯期间为用户提供“全场次、4K 超高清免费直播” 的世界杯赛事内容,并且在抖音平台播放赛事时,在视频清晰度选择中设置有标识“4K 超高清”的选项。申请人为向己方用户提供有别于其他主体的高质量服务,额外支付了极为高额的授权费用,已获得播放世界杯 4K、8K 及以上格式视频的竞争优势,吸引足球爱好者付费观看。

咪咕方面认为,被申请人在未支出成本的情况下,通过宣传等方式吸引大量用户通过其运营的网页、App 等平台免费观看标识为“4K 超高清”的世界杯内容,在市场上给予用户替代性选择,致使申请人遭受巨大损失。

咪咕方面称已就被申请人的上述行为于2022年11月15日起持续通过邮件、平台内投诉等方式向申请人发送预警函、 下线函,要求被申请人停止侵权。但截止本案申请之日,被申请人的侵权行为仍在持续。

对此,抖音方面回应称,抖音集团为2022年卡塔尔世界杯持权转播商。根据合作协议约定,世界杯赛事期间中央广播电视总台向抖音提供超高清(4K)节目信号。抖音集团及旗下产品向用户提供“超高清4k免费世界杯直播”服务符合实际情况,有明确的合同依据。



 
 在线留言  点击查看

 



声明:此文版权归原作者所有,若有来源错误或者侵犯您的合法权益,您可通过邮箱与我们取得联系,我们将及时进行处理。邮箱地址:internet_2006@qq.com

中国渎职调查报社 v:ZDBZX2024

新闻线索和广告等问题请发至273666108@qq.com